2025-01-20 龙和生物

水苏糖

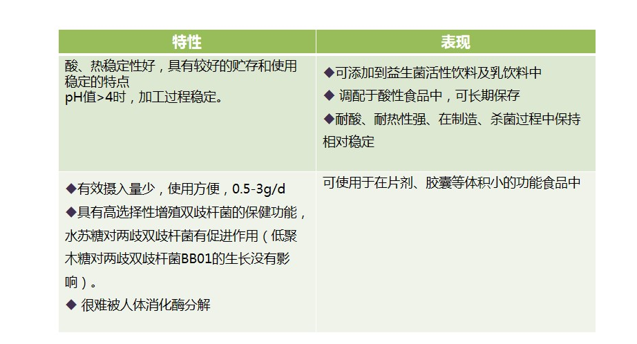
润肠通便类:水苏糖

upfile

upfile

upfile

upfile

upfile

upfile